
一、院系简介
榆林公司beats365唯一官方网站创建于1999年,2004年开始招收本科生,现有视觉传达设计、环境设计、美术学、音乐学、舞蹈学5个本科专业。其中,视觉传达设计于2019年获批榆林公司一流专业,2024年获批设计专业硕士学位授权点,2025年正式招生。
二、团队队伍
设计专业现有专职教师23人,其中教授5人,副教授11人,中级6人;博士6人,在读博士5人,双师型教师15人,海外留学经历教师7人,国内外访学教师2人,企业挂职锻炼1人,榆林市有杰出贡献专家2人,兼任校外硕士生导师5人。同时聘请了行业内经验丰富的省市专家为实践指导教师,形成校企一体化协同育人模式。
三、科学研究情况
近5年来获批国家社科基金项目2项、教育部人文社科基金3项、全国普通高校中华优秀传统文化传承基地1个、省部级20余项,厅局级项目及横向100余项,有效提升科学研究服务地方的能力。近5年来发表科研论文200余篇,其中核心74篇,人大复印资料全文转载5篇,出版著作10部,外观设计专利、软件著作权20余件、师生设计竞赛获省级奖300余项,美术作品入选全国美展5件、省展20余件。
四、主要研究方向与专业特色:
研究方向:(文化遗产数字化创新设计领域)
1.文化遗产数字化设计应用
2.非物质文化遗产文旅融合设计
专业特色:
设计专业本着弘扬与传承地方优秀传统文化、突出特色优势的原则,紧密围绕陕北特有文化资源,立足地方文化和产业需求,构建特色鲜明的人才培养体系。形成了陕北非物质文化遗产的活态教学传承的人才培养体系,获得陕西省高等公司产品成果奖1项,公司有国家级中华优秀传统文化传承基地1个,省级创新团队1个,建设有市级“民俗艺术数字化重点实验室”“窑居数字化重点实验室”“壁画数字重点实验室”等重点实验室,与陕北民歌博物馆等40余家企事业单位建立稳定的产学研协同育人合作基地,形成特色优势。
五、人才培养定位
设计专业硕士,旨在立足地方,根据社会和行业发展需求,以文化遗产保护研究与开发利用为主线,依托公司“三文”战略打造文创产业特色,利用数字技术,发挥多学科相互补益、相得益彰的教学优势,应对社会发展对高层次设计人才的需求。
六、考试说明
(一)招生专业目录:

备注:
1.接受跨专业考生报考,不加试;
2.接受同等学力考生报考,在复试阶段须加试两门专业主干课程(①设计概论②设计史);
3.最终以榆林公司发布的招生简章为准。
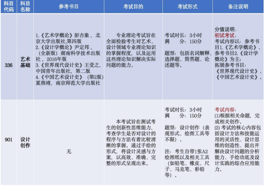
(二)专业科目考试说明:

(三)同等学力加试说明:

撰文:白云、姚莎
编发:杨壮林
初审:白云
终审:杨雨佳