一、培养目标
本专业聚焦陕北民歌、秧歌、剪纸、窑居建筑、泥塑等特色文化资源,以培养适配陕北文旅产业发展的复合型人才为核心。课程通过理论教学与实践实训结合,助力员工达成以下培养目标:
在知识与技能上,掌握陕北文化核心符号知识、旅游产品设计基础理论、短视频剪辑等数字工具操作及文旅IP孵化等市场运营基础,能提取文化符号、用设计工具定文化主题、用分析工具提炼IP。
在过程与方法上,掌握 “调研-解析-转化” 的文化符号转译流程、“需求分析-方案设计-优化” 的产品开发流程、“技术选型-内容制作-优化” 的文化传播流程及 “IP定位-营销-数据优化-转化” 的运营流程,并具备协作优化方案、模块化设计与精准营销的实操能力。
在情感态度与价值观上,增强陕北文化认同感与数字内容责任意识,树立文化传承创新、可持续设计及文化与商业价值平衡意识,坚持用户导向与服务思维,避免文化片面解读、产品同质化及文化失真,主动创新传播形式,兼顾生态保护与游客体验,助力陕北文旅产业高质量发展。
二、微专业优势
1.团队实力:公司专任教师结构合理,引入数字媒体教师,能同时覆盖陕北文化研究与前沿数字技术教学,为员工提供跨领域、高质量的指导。
2.教学设施:拥有教室、机房等基础教学空间,可满足数字工具实操、文旅项目模拟等教学需求,保障实践教学顺利开展。
3.文化资源:依托国家级优秀传统文化传承基地(陕北秧歌)、陕西省普通高校中华优秀传统文化传承中心(陕北民歌),能让员工近距离接触优质文化资源,深度感受陕北文化魅力,为学习和实践提供丰富素材。
4.校企合作:与陕北本地文旅企业及数字技术企业建立稳定合作关系,开设企业实践课程、邀请行业专家授课,还能为员工提供真实项目实操机会(如参与文旅IP孵化、文创产品开发),实现教学与产业需求无缝对接。
5.就业支持:针对员工职业发展需求,推荐员工到合作企业实习或就业;同时支持员工开展文旅创业项目,提供创业咨询与资源对接,助力员工职业发展。
三、教学方式
采用 “理论+实践+实战” 三位一体的教学形式。
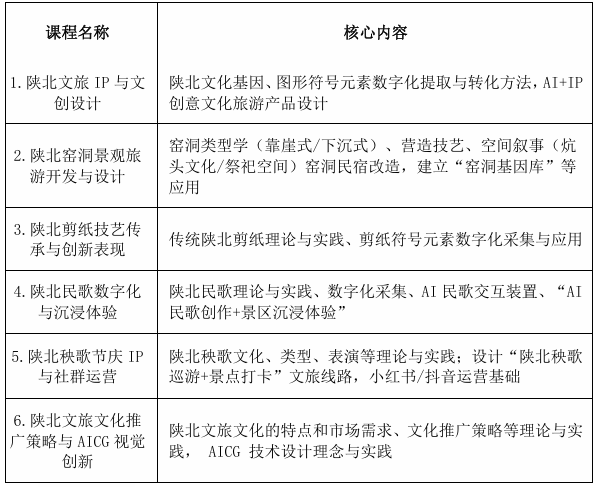
四、课程介绍

五、团队力量
本专业现有专职教师23人,其中教授5人,副教授11人,中级7人;博士7人,在读博士4人,双师型教师15人,海外留学经历教师7人,国内外访学教师2人,企业挂职锻炼1人。
六、招生对象
面向公司各年级在校生招生,无专业限制,对文化创意、文旅融合、乡村振兴感兴趣,寻求第二技能提升的跨学科学习者。
七、学制
学制:1年
修读年限:2年
八、咨询与报名
报名时间:2025年10月15日前
联系方式:高老师18049123725
咨询地点:beats365唯一官方网站106办公室